티스토리 뷰
액상화 현상 메커니즘과 지진

1. 액상화 현상이란
액상화 현상이란 느슨하고 포화된 모래지반이 진동이나 지진등의 충격에 의해 입자들이 재배열되어 모래가 물처럼 거동하게 되는 현상을 말합니다. 이를 좀더 공학적으로 설명하면 느슨하지만 물로 포화된 모래지반에서 진동이나 충격으로 비배수조건 즉, 물이 배수 되지 않는 구속된 상태가 되는것이며 (-)Dilatancy 부의 다일러턴시 성향으로 인하여 (+)과잉간극수압이 발생하게 됩니다. 이때 진동이 반복되다보면 간극수압이 누적이 되고 유효응력과 전단강도가 감소되어 고체인 지반이 액체처럼 흐물흐물하게 되어버리는 것입니다.

2. 액상화 현상의 메커니즘
사질토 지반에서 입자는 입상체로 전단력이 작용하고 다일러턴시(Dilatancy)가 발생하여 체적이 변화합니다. 하지만 탄성체의 경우 전단력에 의해 형상이 변화는 되지만 체적의 변화는 일어나지 않습니다. 즉, 느슨한 상태에 전단력이 가해지면 수축이 되면서 조밀한 상태로 변화가 되는것이요. 건조한 모래의 경우 체적변화가 순간적으로 일어나는데 반해 물로 포함된 모래의 경우는 간극수가 외부로 배출하는데 시간이 필요합니다. 이 때 지진과 같이 짧은 시간동안 반복하중이 일어나게 되면 물이 빠져나가는 배수가 일어나지 않고 체적수축을 일으키는 양만큼 과잉간극수압이 발생해 흙의 유효응력을 감소해 모래지반은 큰 변형이 발생해 파괴에 이르게 되는것입니다. 이 때 과잉 간극수압이 증가해 지반의 유효응력과 같이질 때를 초기 액기액상화라고 합니다. 그러나 조밀한 모래지반의 경우 전단하중에 따라서 다이러턴시(Dilatancy)는 지반이 체적 팽창을 일으키며 간극수압 발생을 저하시킵니다. 그렇기 때문에 지반이 한정된 변형률로 변을을 일으키게되는 연화(Soil Softening)현상은 반복변동(Cyclic Mobility)라고 합니다. 이런 지진과 같은 지동이 예상되는 지역에 액상화 발생 가능성이 높다고 경험적으로 예상되는 지반은 액상화 검토대상 범위에 포함시켜야 합니다. 과거 대지진시 발생한 액상화의 경우 액상화는 평야부에서 거의 일어나지는 않았고 하천 중류부 또는 하류부에 발달된 연약 충적지반에 일어났다는것을 확인할수 있습니다. 그중 연약층이 두껍게 발단된 매몰곡이나 지표면 부근 모래층 잘 발달된 자연 제방지대, 매립지 등과 같은 지반에서 액상화가 잘 일어납니다.

3. 액상화 현상 검토대상 지반
액상화 검토 대상 지반의 경우 입도 분포가 나쁜 사질토 지반의 경우 검토가 필요합니다. 입도 분포가 나쁘다는 것은 실트 및 점토 크기 토립자 함량이 10%이하이거나 평균입경이 0.075~2.0mm, 균등계수(Cu)가 10보다 작은 입도가 나쁜 모래지반의 경우 해당됩니다. 또한 느슨하게 다져진 사질 퇴적지반이나 지하수위가 지표면으로부터 2~3m 이내 지반 또는 충적지역이나 매립지 등입니다. 이런곳에서 액상화 발생가능 깊이는 지표면에서부터 약 15~20m 까지입니다.

4. 지반 액상화에 영향을 미치는 요소
지진과 같은 동하중이 지반에 영향을 미칠때 사질토 지반에 발생하는 액상화 현상 및 반복운동(Cyclic Mobiliy) 현상을 실험실에서 재현하고자 반복 삼축시험을 할때 영향을 미치는 요소에는 여러가지가 있습니다.
1) 하중조건 : 반복전단응력ㅇ 크기, 진동파 형태, 진동 주기, 진동파에 있어 불규칙성, 다방향의 전단력
2) 지반조건 : 상대밀도, 입도분포, 흙입자의 구조, 반복전단의 이력, 고결화 효과
3) 응력조건 : 평균 유효주응력, 과압밀비, 초기전단응력
4) 실험조건 : 시료크기, 시료준비방법, 압밀시간, Membrane 관입, B값, 실험장치 종류와 구조

5. 액상화 방지대책
1) 입도불량에 대한 대책의 경우 깊이가 얕은경우는 입도양호한 사석 등의 조립재를 사용하여 치환을 하거나 깊은경우는 동다짐 공법, SCP공법 진동(Vibro Flotation)다짐 공법을사용합니다.
동다짐 공법 시공시 주의사항
연약지반 처리 공법중에 추를 이용한 공법이 있습니다. 높은곳에서 추를 이용해 사질토 지반을 개량하는 방법인데요. 아무래도 굉장히 단순한 공법이지만 시공시 안전관리시 주의가 많이 필요한 공법이기 때문에..
eeliassi.com
2) 포화에 의한대책의 경우 지하수를 저하시키고 포화도를 낮추기 위해서 배수공법인 Well Point 공법이나 Deep Well 공법을 사용합니다. Well Point 공법의 경우 1단이 5~6m이므로 보다 깊은경우 다단 설치하고 Deep Well 공법의 경우 15~20m정도 가능합니다.
3) 느슨한 상태를 개선하기 위해서는 밀도를 증가해 한계간극비 이하로 상대밀도를 유지하는 SCP공법, Vibro Flotation 공법, Dynamic Compaction공법, 무리말뚝 공법, Tamping(전압) 공법을 사용합니다. 전압공법은 경우 지표면에만 영향을 가하짐나 SCP공법이나 Vibro Flotation 공법의 경우 약 20~30m가량 느슨한 상태를 개선하며 ㅇ밀도를 증가시킬수 있습니다.
4) 점착력이에 대한 방지 대책으로 주입공법이나 표층 또는 심층혼합처리에 의해 점착력을 부여하는 방법입니다. 이는 점착력을 생기게 하여 모래지반을 점토지반으로 치환하는 방식입니다.
5) 전단변형을 억제하기 위해서는 Sheet Pile이나 Slurry wall 등의 흙막이 공법을 사용하기도 합니다.
흙막이 공법 종류와 안정
지하수위가 높은지역의 흙막이 설치 및 흙막이 종류와 안정에 영향을 미치는 요인과 대책에 대해서 알아보도록 하겠습니다. 1. 흙막이 공법의 개요 지하층 공사에 따른 흙막이 공사시 지하수위 변동과 간극수압에..
eeliassi.com
연약지반처리 공법
도로를 가다보면 연약지반 처리 중이라는 곳을 볼수 있습니다. 연약지반? 지반이 연약하다는 말이 어떤 의미인지 그리고 시공방법에 대해서 포스팅 하도록 하겠습니다. 1. 연약지반이란? 연약지반은 지반의 상태..
eeliassi.com
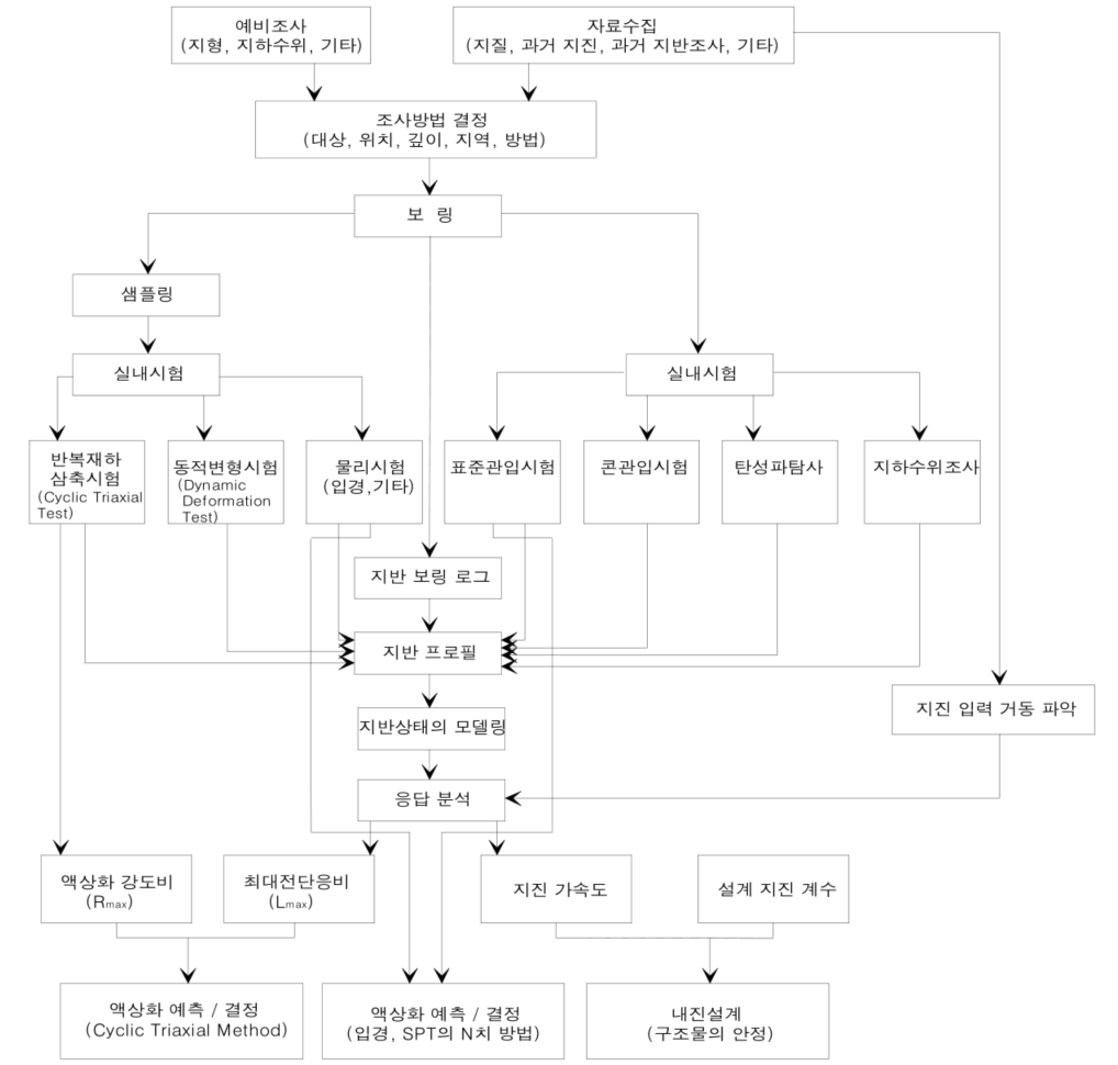
6. 액상화 발생 가능성 평가에 대한 검토
액상화 현상은 주로 사질토층에서 발생하기 때문에 사질토층 시험자료에 의한 액상화 평가기준으로 분석, 액상화 검토의 필요성 여부를 판정합니다.
1) 구조물별 내진등급
| 구조물 종류 | 내진 1등급 | 내진 2등급 |
| 주거문화 시설 | 지하박물관, 지하음악당, 도서관, 지하상가, 위락시설 | 지하사무실, 스포츠센터 |
| 교통 시설 | 지하철, 철도 터널, 도로터널 | 지하주차장, 지하보도 |
| 파이프라인 시설 | 가스 석유 수송시설, 상수도, 전력통신 관로 | 하수도, 도수터널 |
| 산업시설 | 식수 정수처리시설, 지하바라전시설, 핵폐기물처리시설 | 폐하수처리시설, 산업폐기물 처리시설 |
| 에너지 저장 시설 | 전력시설, 진기 공급시설, 열저장, 지역냉난방 공급시설, 지하원유 비축시설 | 곡물 식품저온 저장소, 수산물냉장 내동 저장소, 압축공기 저장 시설 |
| 방어 시설 | 지하대피소, 지휘 통신시설, 군사기지, 해안방어기지 |
2) 설계성능 수준
기능수행수준 : 설계지진하중 발생후 구조물이 원래의 기능을 유지하는 범위 내에서 부분적 경미한 피해는 허용하나 전체적 붕괴는 허용하지 않는 수준임
붕괴방지수준 : 설계지진하중 발생후 구조물에 붕괴가 발생하지 않는 정도의 제한적인 구조적 피해는 허용되나 구조물의 전체적인 붕괴는 허용하지 않고 긴급 보수를 통해 구조물의 기능을 회복할수 있는 수준

7. 액상화 평가 방법
1) Seed & Idriss 의 간편법 : 액상화 평가는 대상지반의 표준관입시험치(N치)와 입도분포를 이용해 액상화 가능성을 판단한수 실시합니다. 액상화에 대한 안전율은 지진에 으해서 발생하는 지반의 진동전단응력과 액상화에 저항할수 있는 지반의 전단응력의 비로 정의 됩니다.
2) 입도분포를 이용한 간편법 : 입도분포를 이용해 액상화 발생여부를 판별하여 대상지반의 입도분포가 액상화가 발생하기 쉬운지 아닌지를 판단합니다. 입도분포 특성에 따라 별도의 기준이 제시된 기준곡선은 대상지반의 균등계수(Cu = D60/D10)가 3.5보다 작은 입경의 입자와 균등계수 3.5보다 큰 겨경의 경우로 구분해 적용합니다.

